総務省は、MNP特典目的で各携帯電話会社を渡り歩く「悪質な」ホッピング行為を抑制すべく、
論点を有識者会議に示しています。
総務省は20日、携帯電話会社の回線契約を短期間で次々と乗り換えて特典を受け取る「ホッピング」の抑制に向けた論点を有識者会議に示した。特典目当ての悪質行為に歯止めをかけ、利用者間の不公平を解消する。過度な囲い込みを防ぐために現在は一括に限定している特典の提供方法を、一定の期間を定めて分割で付与できるようにする案が有力。有識者会議は夏までに結論を出す見通しだ。
端末と料金プランをセットにした過剰な利益提供や「2年縛り」のような囲い込みを防止する目的で、国は2019年に現在の規制の枠組みを定めた。ただ長期の契約者から得た利益を乗り換え特典の原資に充てる構造が生まれた結果、利用者間の不公平が無視できなくなり、携帯会社などから国に是正を求める要望が相次いでいた。
総務省、携帯悪質乗り換え抑制へ 特典目当てに歯止め、夏に結論|47NEWS(よんななニュース)

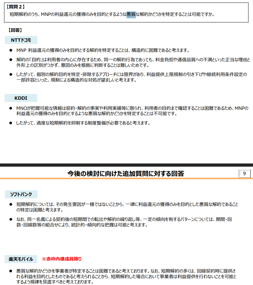
ちなみに、原文では各社ともに「悪質かどうかは判断できない」と回答しています。
総務省|情報通信行政・郵政行政審議会| 情報通信行政・郵政行政審議会 電気通信事業部会 市場検証委員会 利用者視点を踏まえたモバイル市場の検証に関する専門委員会(第6回)配布資料・議事録
そもそも長期契約者に対する優遇や割引を制限しておいて、ならばMNP契約者は優遇するか、
という構造なのに、それを渡り歩くと「悪質」とな。まぁ短期間で繰り返すのもどうかと思いますが。
だったら総務省は長期契約優遇に対する規制を緩和しろよ、と言いたい。
一方、総務省は「社内ブラック制度の運用はダメよ」などと規制してみたり、もうめちゃくちゃ。
暇なんですかね、総務省。他にやることある気がしますが。
関連記事:「携帯の短期解約だけでブラックリスト入りは違法だぞ」、総務省が見解を発表。そりゃまた殺生な。 | 節約速報



まぁ実質1円端末でMNP繰り返しもできなくなったし次はどういう手法を考えるんだろうね
Povoが始めたみたいにユーザーに整備品を割安販売あたりは割と良心的だと思うが
総無能